传统提取工艺耗时长、活性成分流失严重、环保压力大——这是众多实验室及中药生产企业面临的共同难题。如何突破技术瓶颈,在保障药效的同时实现降本增效?超声波提取技术正在掀起中药行业的“效率革命”—— 超声提取中药有效成分原理
超声波提取技术是一种利用超声波振动产生的空化效应来提高中药材有效成分提取效率的方法。该技术通过高频声波的传播,使液体中形成微小气泡,这些气泡在液体中快速膨胀和崩溃,产生强烈的剪切力,从而对各种中药材进行击碎、振动处理,使药物成分快速释放到溶剂中。
目前,由于超声波提取具有提取时间短、提出率高、提取温度低等独特优势被广泛应用于中药材及各种动、植物有效化学成分的提取,对中药中的苷类、生物碱类、多糖类、黄酮类等化合物都具有较高的提取效率。
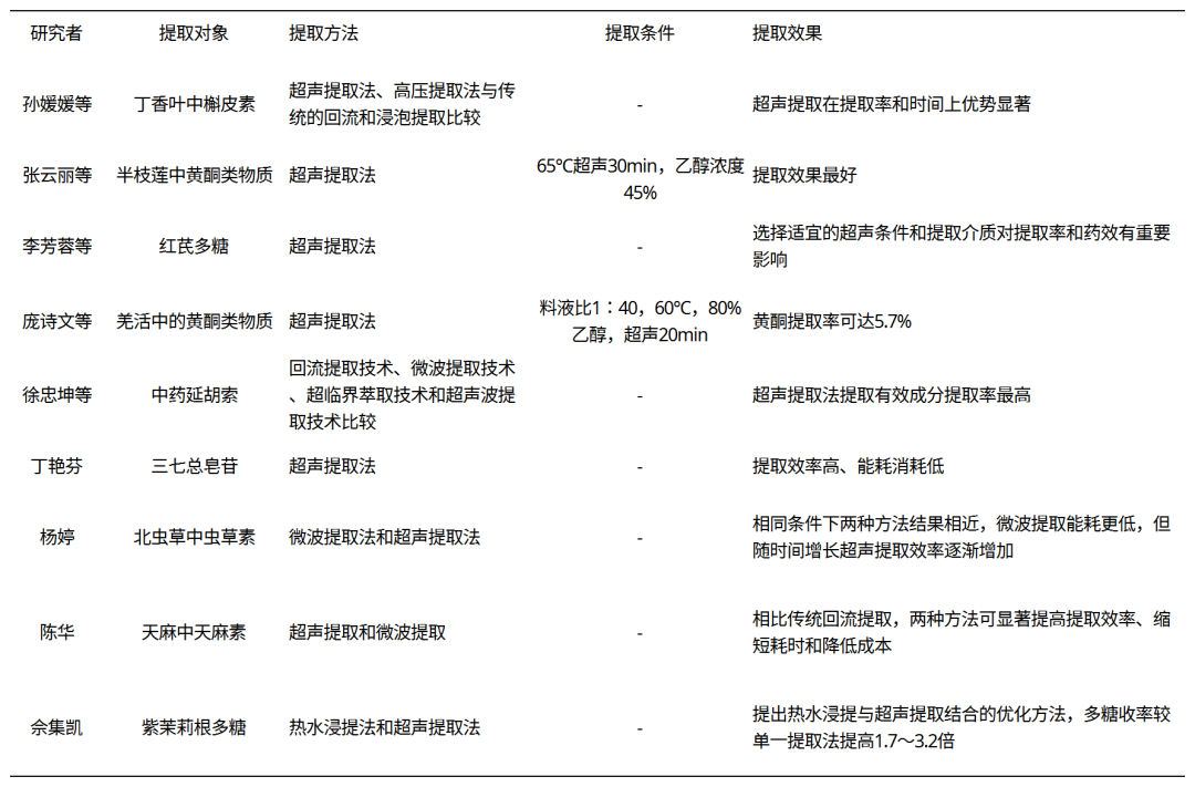
超声提取中药相关研究 来源:张艳,刘雪松,郝敬友,薛沾枚,尹珺伊,苏景,唐伟,孙洪杰,史同瑞.现代中药提取技术研究进展[J].现代畜牧科技,2022,(03):4-7. 超声提取法优势解读 1️⃣ 提取效率高:超声波的物理特性促使植物细胞组织破壁或变形,使中草药有效成分提取更充分,提取率比传统工艺显著提高达50-500%。 2️⃣ 提取时间短:通常在10-30分钟内就能获得很好提取率,大大缩短了提取时间,药材原材料处理量也更大。 3️⃣ 低温萃取:对遇热不稳定、易水解或氧化的药材中有效成分具有保护作用,同时大大节省能耗。 4️⃣ 适应性广:不受成分极性、分子量大小的限制,适用于绝大多数种类中草药材和各类成分的提取,一套设备全搞定。 5️⃣ 提取物杂质少:有效成分易于分离、纯化,提取工艺运行成本低,综合经济效益显著。 6️⃣ 溶剂省钱:乙醇用量减少50%,废液处理成本直降70%。 超声提取降本增效实例 SN-J静音系列 甘肃某制药公司采购了10台SN-J静音清洗机,用于批量中药材及中药制剂活性成分提取。 提取时间:水煮2h→超声20min 效率提升83% 提取率:70%→95%+ ? 仪器设备采用不锈钢无残留内胆,支持20-59KHz多频段切换(定制),具备自动抗阻匹配及频率自动跟踪功能,全触屏智能操控,功率灵活调节。一机多用,既可用于生物碱、皂苷、多糖、挥发油等多种中药成分高效提取,也可用于医疗器械、实验器具等精密清洗。 典型成分提取案例 01生物碱 代表药材:黄连、黄柏、苦参 技术要点:pH值调控结合阶梯式超声 02皂苷类 代表药材:三七、人参、柴胡 技术要点:纤维素酶辅助+脉冲超声模式 03多糖类 代表药材:灵芝、黄秋葵、远志 技术要点:低温连续流超声系统 04挥发油 代表药材:川芎、藿香、苍术、白豆蔻、砂仁 技术要点:密闭式超声-分子蒸馏联用 从实验室研发到工业化生产,从经典名方到创新制剂,OETY欧亿深那仪器助力中药产业加速迈向智能化、绿色化、高效化,让每一味药材释放极致效能,让每一次创新都有技术护航!





